Compaction 原理
1 compaction 的作用
Apache Doris 基于 LSM-Tree 的存储引擎,在数据写入时会顺序追加到新的数据文件中,而不是直接更新原有文件。 这种设计保证了高效的写入性能,但随着时间推移,不同版本、不同大小的数据文件会不断累积,带来以下问题:
- 查询性能下降:查询时需要在多个文件间做多路归并排序;
- 存储空间浪费:存在过期待删除或重复的数据。 Compaction(数据压缩整理) 正是解决上述问题的关键机制。它会在后台自动合并和重写数据文件,将相同主键或相邻范围的数据聚合到更少、更有序的文件中,并清理已删除或过期的数据。 这样既能保持查询的高性能,也能优化存储空间利用率。 在 Doris 中,Compaction 是一个 持续且自动运行 的过程,用户无需手动触发。但理解其原理和运行状态,有助于在高并发和大数据量场景下进行性能调优。
1.1 提升查询性能
Doris 的数据导入机制是:每次导入会在目标分区的每个 tablet 上生成一个 rowset。
- 每个 rowset 包含 0 到 n 个 segment;
- 每个 segment 对应磁盘上的一个有序文件。 在查询时,存储层需要返回聚合或去重后的结果,因此会对多个 rowset/segment 的数据执行 多路归并排序。 随着 rowset 数量增加,归并的路数也会增加,从而导致查询效率下降。 Compaction 的作用: BE 节点在后台持续合并这些 rowset,减少归并路数,从而提升查询效率。 Compaction 的执行粒度是 tablet。
1.2 清理数据
Compaction 除了提升性能,还承担着数据清理的职责:
- 清理标记删除的数据
- Doris 的 DELETE 操作并不会立即删除数据,而是生成一个 delete rowset(仅包含删除谓词,不存储实际数据),在 Compaction 过程中,会根据这些谓词过滤并真正删除符合条件的数据。
- 对于 Merge-on-Write 类型的表,delete sign 标记的数据也会在 Compaction 阶段被清理。
- 删除重复数据
- Aggregate 模型:对相同 key 的行进行聚合;
- Unique 模型:仅保留相同 key 的最新数据。 这样既能保证数据正确性,又能减少存储空间占用。
2. 关键概念
2.1 Compaction Score
Compaction Score 是衡量 tablet 数据乱序程度 的指标,同时也是判断 Compaction 优先级的依据。 它等价于执行查询时该 tablet 需要参与多路归并的路数。
- Score 越高,查询开销越大;
- 因此 Compaction 会优先处理 Score 较高的 tablet。 示例: "rowsets": [ "[0-100] 3 DATA NONOVERLAPPING 0200000000001c30804822f519cf378fbe6f162b7de393a6 500.32 MB", "[101-101] 2 DATA OVERLAPPING 02000000000021d0804822f519cf378fbe6f162b7de393a6 180.46 MB", "[102-102] 1 DATA NONOVERLAPPING 0200000000002211804822f519cf378fbe6f162b7de393a6 50.59 MB" ]
- [0-100] 的 rowset 有 3 个 segment,但无重叠 → 占 1 路;
- [101-101] 的 rowset 有 2 个 segment,存在重叠 → 占 2 路;
- [102-102] 的 rowset 占 1 路。 因此该 tablet 的 Compaction Score = 4。
2.2 Compaction 类型
- Cumulative Compaction:合并小的增量 rowset,提升合并效率;
- Base Compaction:将某个 rowset 之前的所有 rowset 合并为一个新的 rowset;
- Full Compaction:合并所有 rowset;
- Cumulative Point:划分 Base 与 Cumulative Compaction 的边界点。 理想策略是:先通过 Cumulative Compaction 合并小 rowset,累积到一定规模后再进行 Base Compaction。
3. Compaction 策略
3.1 Tablet 选择策略
Compaction 的目标是提升查询性能,因此优先选择 Compaction Score 最高的 tablet 进行处理。
3.2 Rowset 选择策略
在确定了目标 tablet 后,还需要选择合适的 rowset 进行 Compaction。原则是:
- 在尽量降低 Compaction Score 的同时,减少计算量;
- 控制写放大比例;
- 避免占用过多系统资源。 主要考虑因素:
- 性价比
- Cumulative Compaction:参与合并的 rowset 大小不能相差过大,最大 rowset 的大小 ≤ 总量的一半;
- Base Compaction:Base rowset 与其他候选 rowset 的比例 ≥ 0.3 才会触发。
- 写放大控制
- Cumulative Compaction:
- 候选 rowset 的 Score > 5 才会触发;
- 数据量超过 promotion size 才会触发。
- Base Compaction:候选 rowset 的 Score > 5 才会触发。
- 系统资源控制
- 单次 Cumulative Compaction 的 rowset 数量 ≤ 1000;
- 单次 Base Compaction 的 rowset 数量 ≤ 20。
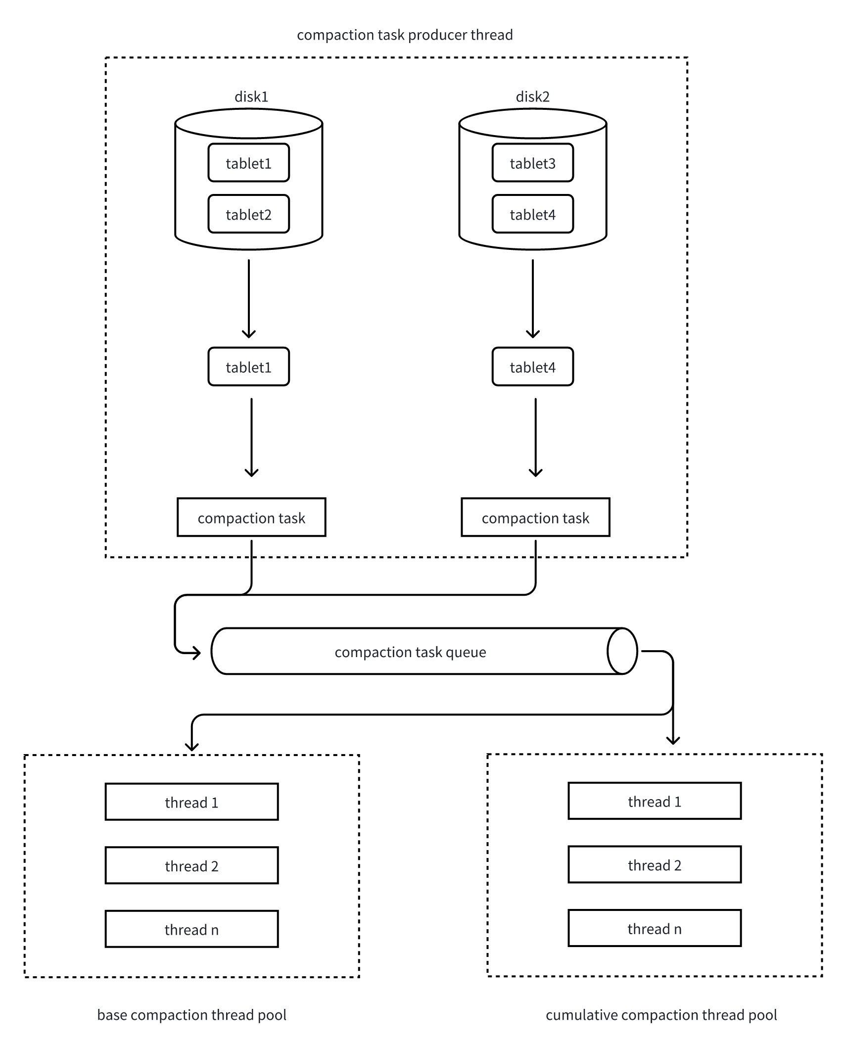
4. Compaction 流程

Compaction 的执行流程采用 生产者-消费者模型:
- Tablet 扫描与任务生成
- Compaction 任务生产者线程定期扫描所有 tablet,计算其 Compaction Score;
- 每轮从每个磁盘中选出 Score 最高的 tablet;
- 每 10 轮选择一次 Base Compaction,其余 9 轮为 Cumulative Compaction。
- 并发控制
- 判断当前磁盘的 Compaction 任务数是否超过配置上限;
- 若未超限,则允许该 tablet 进入 Compaction。
- Rowset 挑选
- 选择连续且大小差距不大的 rowset 作为输入;
- 避免因数据量悬殊导致多路归并效率低下。
- 任务提交
- 将 tablet 和候选 rowset 封装为 Compaction Task;
- 根据任务类型(Base / Cumulative)提交到对应线程池队列。
- 任务执行
- Compaction 线程池从队列中取出任务;
- 执行多路归并排序,将多个 rowset 合并为一个新的 rowset。
5. Compaction 常见参数
| 参数名 | 含义 | 默认值 |
|---|---|---|
| tive_compaction_rounds_for_each_base_compaction_round | 每产生多少轮 cumulative compaction task 后产生一次 base compaction task,通过调节这个参数,可以调整 cumulative compaction task 和 base compaction task 的比例 | 9 |
| compaction_task_num_per_fast_disk | 每块 SSD 盘上,最多可以有多少个并发的 compaction task | 8 |
| compaction_task_num_per_disk | 每块 HDD 盘上,最多可以有多少个并发的 compaction task | 4 |
| max_base_compaction_threads | Base compaction 线程池的工作线程数 | 4 |
| max_cumu_compaction_threads | Cumulative compaction 线程池的工作线程数,-1 表示根据磁盘数量决定线程池的数量,每块盘一个线程 | -1 |
| base_compaction_min_rowset_num | 触发 base compaction 的条件,当通过 rowset 的数量触发 compaction 时,满足做 base compaction 的 rowset 数量下限 | 5 |
| base_compaction_max_compaction_score | 一次 base compaction 中,参与 compaction 的 rowset 的 compaction score 的上限 | 20 |
| cumulative_compaction_min_deltas | 一次 cumulative compaction 中,参与 compaction 的 rowset 的 compaction score 的下限 | 5 |
| cumulative_compaction_max_deltas | 一次 cumulative compaction 中,参与 compaction 的 rowset 的 compaction score 的上限 | 1000 |